【考频统计】
| 年份 | 考点 | 分值 |
| 2009 | 二叉树的遍历、完全二叉树、森林与而二叉树的转换 | 单选 * 3 = 6分 |
| 2010 | 线索二叉树、树的基本性质、哈夫曼树 | 单选 * 3 = 6分 |
| 2011 | 完全二叉树、二叉树的遍历、二叉树的性质 | 单选 * 3 = 6分 |
| 2012 | 由遍历序列构造二叉树、有序表合并与哈夫曼树(应用题) | 单选 2 分 + 应用题 = 12分 |
| 2013 | 带权路径长度WPL 的计算(哈夫曼树的思想)、线索二叉树 | 单选 * 2 = 4分 |
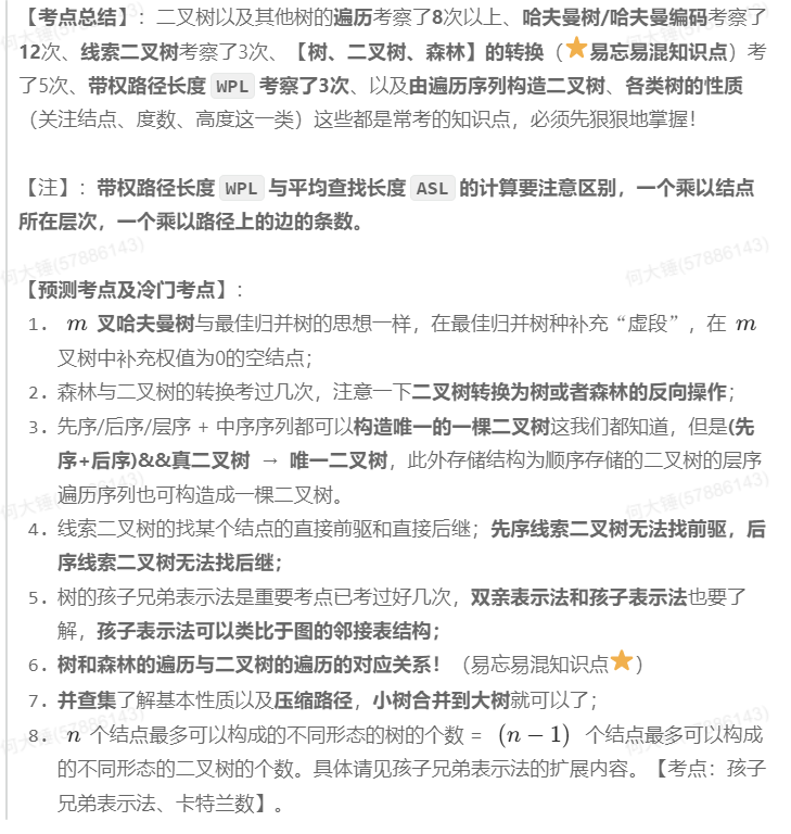
| 2014 | 线索二叉树、森林转换为二叉树、哈夫曼编码、二叉树的带权路径长度WPL 计算(算法题) | 单选 * 3 + 算法题13 = 19分 |
| 2015 | 由遍历序列构造二叉树(卡特兰数)、哈夫曼数、二叉树的遍历 | 单选 * 3 = 6分 |
| 2016 | 树的基本性质、正则k叉树(应用题)、树的基本性质 | 单选2分+应用题10分 = 12分 |
| 2017 | 二叉树的遍历、哈夫曼编码、表达式树(二叉树)转化为中缀表达式 | 单选*3+算法题15分 = 21分 |
| 2018 | 完全二叉树的定义与性质、哈夫曼树与哈夫曼编码 | 单选 * 2 =$ 4$分 |
| 2019 | 树与二叉树的转换、哈夫曼树与哈夫曼编码、 | 单选 * 2 = 4分 |
| 2020 | 二叉树的顺序存储结构、森林与二叉树的转换、森林的遍历、哈夫曼树与哈夫曼编码(应用题) | 单选 * 2 + 12 = 16分 |
| 2021 | 森林与二叉树的转换、哈夫曼树与求带权路径长度、 | 单选 * 2 = 4分 |
| 2022 | 二叉树的遍历与构造、树的性质、哈夫曼编码与定长编码、判断二叉树是否为二叉搜索树(算法题) | 单选 * 3 + 13 =19分 |
| 2023 | 二叉树的遍历、哈夫曼树与哈夫曼编码以及加权平均长度 | 单选 * 2 = 4分 |

4.1 树的基本概念
4.1.1 树的定义
树(Tree):这是一种非线性结构。是
n(n≥0)个有限结点组成的一个具有层次关系的集合,与现实生活中的树十分相像,只不过它是倒挂的。
n=0时称这样的树为空树
树结构特点:在任何一个非空树中
● 有且只有一个特定的称为根(Root)的结点
● 当n>1时,其余结点可以分为m(m>0)个互不相交的有限集合T1,T2⋯Tm ,其中每一个集合本身又是一颗树,并且称为根的子树(Sub Tree)。因此树是具有递归性质的.
● 树: 连通无环图、极小连通图、极大无环图 树的边和结点数的关系: e = n-1
本网站原创文章版权归何大锤的狂飙日记所有。发布者:何大锤,转转请注明出处:何大锤的博客